Listen!

Parce que le véritable amour, c’est écouter. Tu es attentif aux signaux, aux émotions, aux tendances et aux souhaits inexprimés, et tu réagis avec empathie.

Placeholder image Desktop Placeholder image Mobile

Écouter, cela paraît facile. Mais vraiment écouter, c’est tout un art.

Listen n’est pas une collecte passive. C’est un cycle régulateur et dynamique : écouter, comprendre, hiérarchiser et agir. En temps opportun, de manière consciente et avec un impact maximal. Et chaque feedback que tu recueilles est réutilisé afin que tes AI Agents, ton marketing, tes ventes et tes services soient encore plus précis et efficaces lors de la prochaine étape.

Placeholder image Desktop Lena Meier, die treue Kundin, richtet sich aufmerksam an ihr Gegenüber in einem gemütlichen Wohnzimmer – im Fokus steht der Wert «listen» aus dem BSI Customer Value.

Listen du point de vue du CEO

Du point de vue de l’entreprise, l’écoute est un correctif sans détour : la proximité client comme réalité la plus dure. Les meilleurs KPI ne sont pas inventés en interne, mais reflètent la façon dont nos clients et le marché nous perçoivent. L’écoute crée cette perspective, à l’échelle de l’entreprise et de bout en bout. Nous sortons de notre vision interne étroite et mesurons ce qui compte vraiment. 


Et nous ne nous contentons pas de mesurer, nous agissons ! Un KPI seul ne sert à rien si nous ne savons pas quelle action il déclenche en cas de résultat positif ou négatif. Listen veille à ce que les commentaires puissent être immédiatement traduits en mesures concrètes, d’un simple clic. Listen devient ainsi un outil de pilotage stratégique. Il relie la voix du marché et des clients aux processus internes, rend le succès mesurable et crée la base de décisions éclairées, à tous les niveaux de l’organisation.

Impact commercial en chiffres

01

Taux de rétention net et fidélité client (CLI) plus élevés

02

Plus de recommandations (NPS)

03

Feedback aux AI Agents pour une hyper-personnalisation

04

Investissements plus précis dans le marketing, la vente et le service

05

Réduction du taux de désabonnement (churn)

06

Réduction des temps de réponse (FCR)

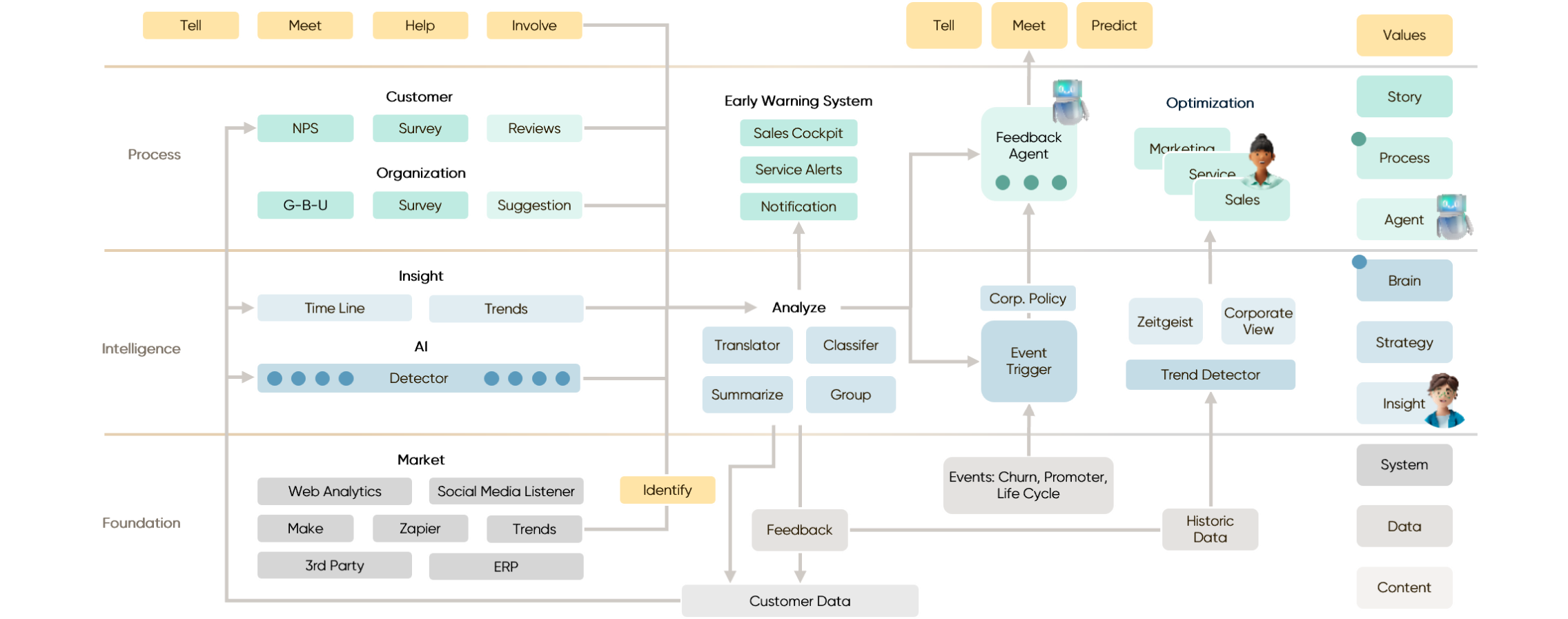
Comment Listen devient réalité

Ces BSI Elements rendent la Value Listen efficace :

api/use-case
listen

Powered by AI
Powered by BSI Elements

##title##

##description##