Listen!

Perché il vero amore significa saper 

ascoltare. Ascolti segnali, emozioni, 

tendenze e desideri non detti 

– e reagisci con empatia.

Placeholder image Desktop Placeholder image Mobile

Ascoltare sembra facile. Ma ascoltare davvero – questa è un’arte.

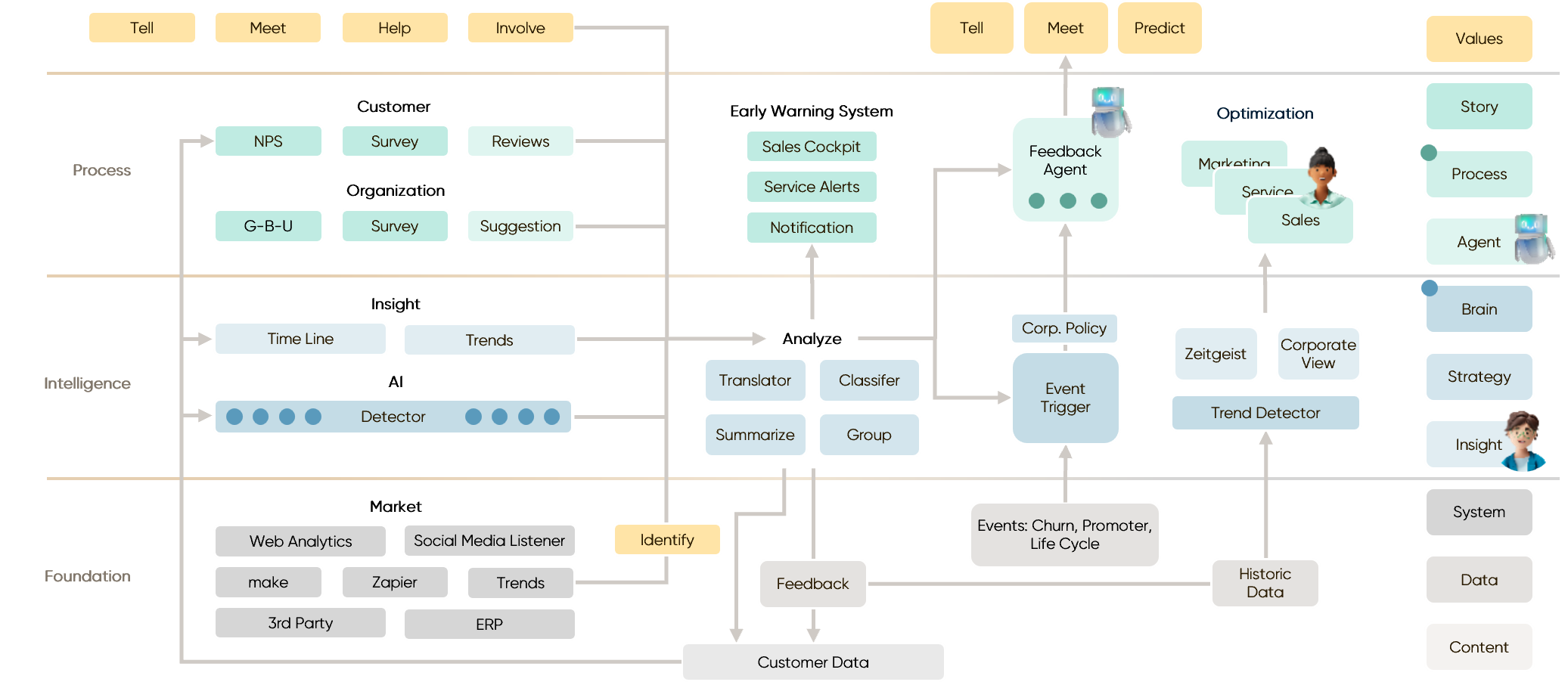
Listen non è una raccolta passiva. È un ciclo regolatore e dinamico: ascoltare, comprendere, dare priorità e agire. In modo tempestivo, consapevole e con il massimo impatto. E ogni feedback che raccogli ritorna nel sistema – affinché i tuoi agenti AI, il marketing, le vendite e il servizio diventino ancora più precisi ed efficaci al passo successivo.

Placeholder image Desktop Placeholder image Mobile

Listen dal punto di vista del CEO

Dal punto di vista aziendale, Listen è il correttivo più schietto: la vicinanza al cliente come realtà più dura. I migliori KPI non vengono inventati internamente, ma riflettono come i clienti e il mercato ci percepiscono. Listen crea questa prospettiva – a livello aziendale e end-to-end. Usciamo dalla visione interna ristretta e misuriamo ciò che conta davvero.


E non ci limitiamo a misurare – agiamo! Un KPI da solo non serve a nulla se non sappiamo quale azione deve generare, in caso positivo o negativo. Listen garantisce che il feedback venga immediatamente tradotto in passi concreti – con la semplice pressione di un pulsante. In questo modo, Listen diventa uno strumento strategico di gestione. Collega la voce del mercato e del cliente ai processi interni, rende il successo misurabile e crea la base per decisioni informate – in tutta l’organizzazione.

Impatto aziendale in cifre

  • Maggiore Net Retention Rate e fedeltà dei clienti (CLI)
  • Più raccomandazioni (NPS)
  • Feedback agli AI Agents per l’iper-personalizzazione
  • Investimenti più mirati in marketing, vendite e servizio
  • Riduzione del churn (abbandono dei clienti)
  • Tempi di risposta più brevi (FCR)

Trasformare Listen in realtà

Questi elementi BSI rendono Listen efficace.

api/use-case
listen

Powered by AI
Powered by BSI Elements

##title##

##description##