Understand your Lena

Outre les neuf Values of Relationship, il existe une autre dimension fondamentale : les Values of Understanding. Tu comprends mieux Lena à chaque étape.

Placeholder image Desktop Placeholder image Mobile

Tu veux connaître et comprendre Lena – ses préférences, son histoire, ses souhaits, tout ce qui la rend unique.

Understand signifie qu’elle se reconnaît non seulement en toi, mais qu’elle se sent également comprise, souvent avant même d’avoir formulé ses besoins.


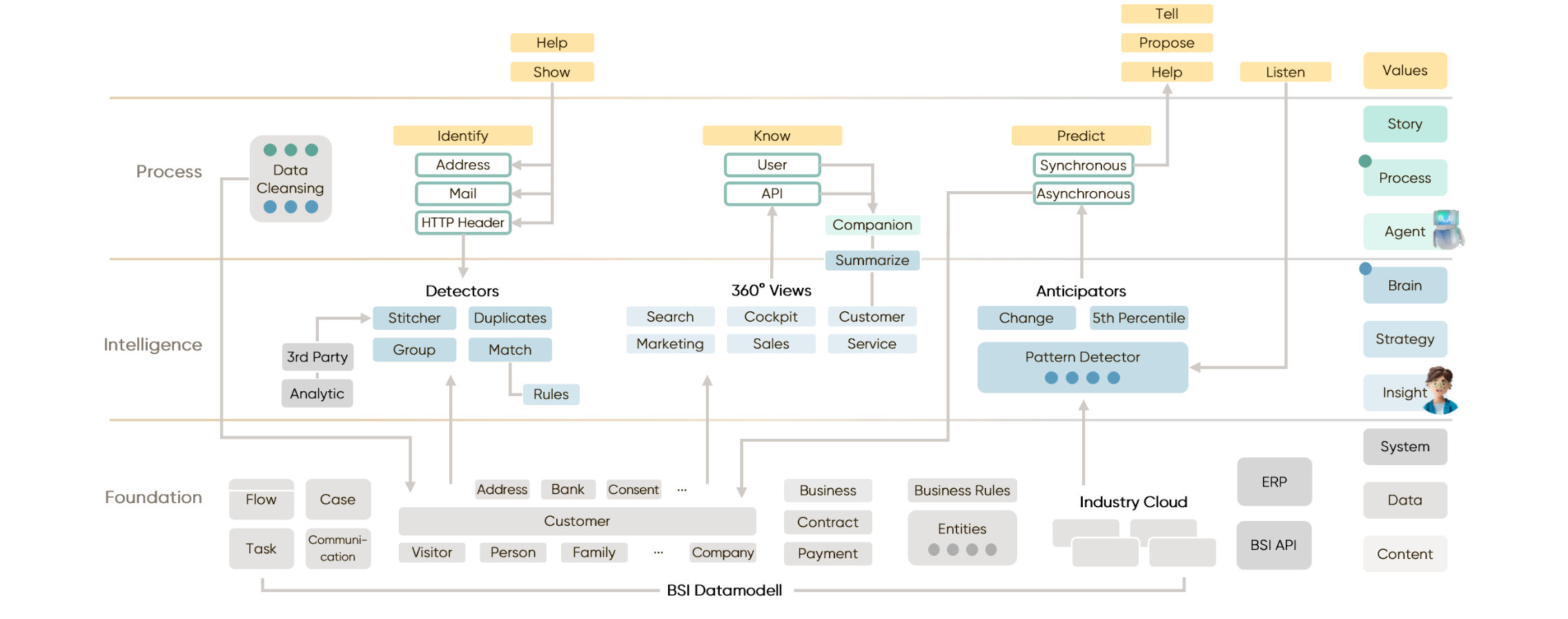
Identify, car tout commence par une véritable attention. Know, car l’amour réside dans les détails. Predict, car tu veux surprendre Lena.

Placeholder image Desktop Placeholder image Mobile

Understand du point de vue du CEO

Celui qui connaît vraiment la cliente, qui la comprend vraiment, peut rendre chaque étape suivante – de Show à Propose en passant par Tell – plus efficace, plus précise et plus fructueuse. Avec Understand, les processus se déroulent d’eux-mêmes.


Il ne s’agit pas seulement de collecter des données individuelles, mais aussi de reconnaître des modèles en temps réel et de pouvoir prédire avec une certaine probabilité ce qui va se passer ensuite. Predict fait la différence : si nous savons que Lena aura besoin d’aide dans l’heure qui suit, nous pouvons être présents avant même qu’elle ne le demande activement. Du point de vue de l’entreprise, cela signifie adapter et anticiper les actions de Lena et de son assistant IA à un stade précoce, et ainsi réduire considérablement les efforts en matière de service, de marketing et de vente, car nous apparaissons exactement là où Lena se tourne.

Impact commercial en chiffres

01

Réduction du taux de désabonnement (churn)

02

Segment of One : compréhension approfondie de la situation du client

03

Plus de recommandations (NPS)

04

L’anticipation favorise le CLV

05

Augmentation de la part de marché

06

Trigger marketing plus ciblé

Comment Understand devient réalité

Ces élements rendent efficaces les Values Identify, Know et Predict.

api/use-case
understand

Powered by AI
Powered by BSI Elements

##title##

##description##