Meet your Customer

Parce que tu veux inviter Lena à un rendez-vous. Car une relation durable nécessite de la proximité. Fais tes preuves et enthousiasme Lena !

Placeholder image Desktop Placeholder image Mobile

Meet your Customer semble être une simple rencontre. Mais en réalité, c’est peut-être le moment le plus important de votre relation : le rendez-vous.

Meet devient ainsi plus qu’un simple rendez-vous client, c’est une expérience dont Lena se souviendra. Car si Vicky convainc au moment décisif et que tout se passe bien, ce n’est finalement pas le prix qui compte, mais le sentiment que Lena emporte avec elle.

Placeholder image Desktop Placeholder image Mobile

Meet du point de vue du CEO

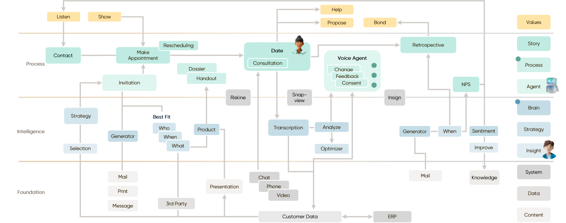
Meet nécessite une collaboration entre le marketing, la vente et souvent aussi le service. Du premier contact à l’invitation, en passant par l’entretien proprement dit : c’est à ce moment-là que tout se joue. Pour les entreprises, c’est l’une des principales sources d’erreurs : les leads sont perdus, les processus sont interrompus et les silos empêchent une expérience client cohérente.


C’est précisément pour cette raison que Meet est si précieux : il nous incite à réfléchir très tôt à la manière dont le marketing, la vente et le service s’articulent entre eux. Il ne suffit pas que chaque domaine fonctionne de manière isolée :


Un refus reçu par le service doit également être transmis au service commercial. Une interdiction publicitaire enregistrée par Vicky lors d’un rendez-vous client doit être immédiatement transmise au service marketing afin que le mailing prévu ne soit pas envoyé le lendemain. Ce n’est que si les transferts se déroulent sans heurts que le rendez-vous peut être couronné de succès.

Impact commercial en chiffres

01

Plus de temps pour le client grâce à la préparation et au suivi automatisés

02

Traitement continu des leads avec des transferts fluides

03

Augmentation mesurable de la Customer Lifetime Value

04

Plus de recommandations (NPS)

05

Renforcement de la fidélité, de la loyauté et de la confiance des clients

06

Satisfaction accrue des collaborateurs

Placeholder image Desktop