Involve Lena

Parce que Lena apprécie de pouvoir s’impliquer. Ensemble, vous êtes plus forts.

Placeholder image Desktop Placeholder image Mobile

Involve veille à ce que Lena ne soit pas seulement une cliente, mais qu’elle devienne un élément actif de ton univers.

Il en résulte un cercle dynamique d’impact et de valeur ajoutée : ce que Lena apporte renforce ta marque, et ce que tu en fais la motive à s’impliquer davantage. La dualité d’Involve est claire : vous le faites ensemble, et cela vous aide tous les deux. Tu gagnes du contenu, des informations et des ambassadeurs qui sont plus crédibles que n’importe quelle campagne publicitaire. Et Lena participe à cette création.

Placeholder image Desktop Placeholder image Mobile

Involve du point de vue du CEO

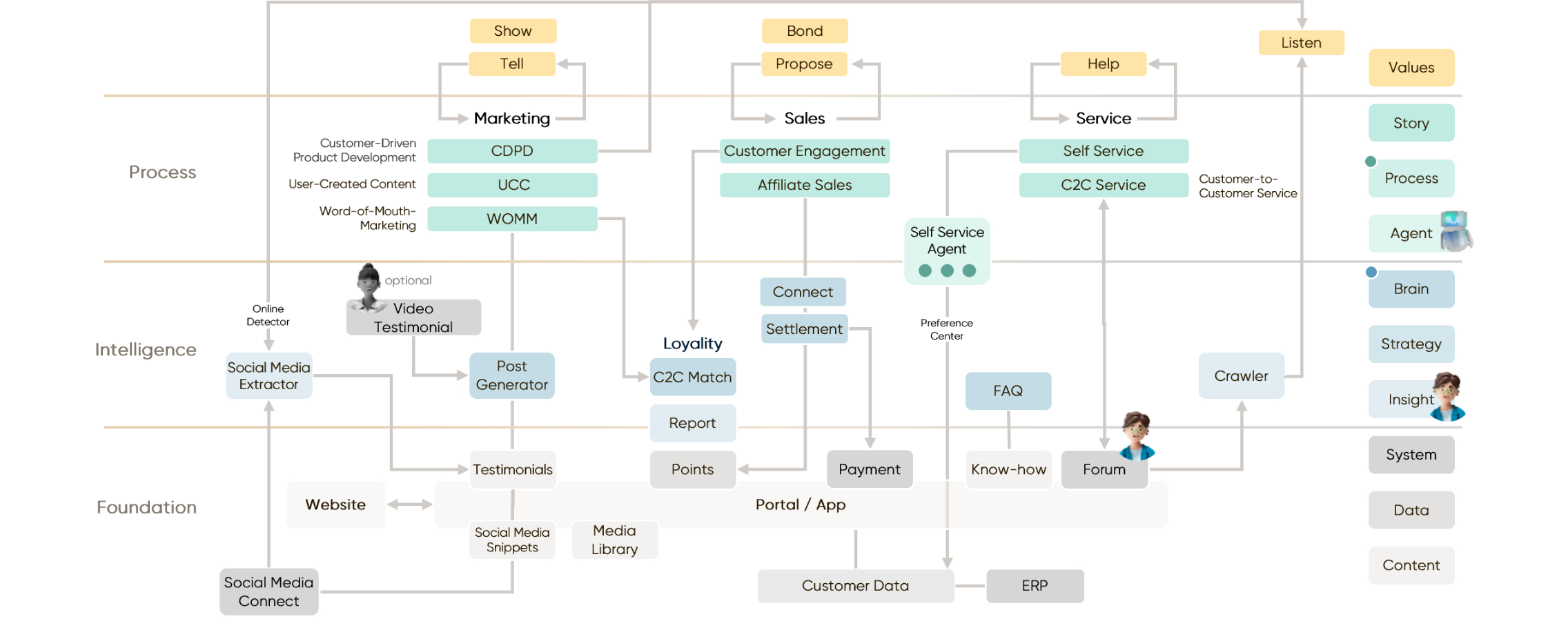
Involve signifie ne pas considérer ses clients comme de simples consommateurs, mais comme des collaborateurs actifs. Certaines clientes sont critiques, assidues, communicatives – ce serait du gâchis de ne pas exploiter cette énergie. En intégrant ces voix, tu obtiens un retour d’information précieux et tu élargis ton équipe avec des membres motivés qui agissent avec plaisir et conviction.

 

Le libre-service complète ce tableau : ce qui est souvent considéré comme un simple moyen de réduire les coûts est en réalité un engagement qui renforce la confiance. En accordant à nos clients la liberté nécessaire et en leur permettant de gérer les processus de manière autonome, rapide et simple, ce qui est avantageux tant pour eux que pour nous, nous créons une véritable valeur ajoutée.

Impact commercial en chiffres

01

Réduction des coûts de service grâce aux mécanismes C2C et au libre-service

02

Augmentation du chiffre d’affaires avec un taux de conversion plus élevé grâce à des références authentiques

03

Des cycles d’innovation plus rapides grâce au développement co-créatif de produits

04

Augmentation du nombre de leads et croissance organique de la communauté

05

Renforcement mesurable de la perception de la marque